6系列 MSO混合信號示波器

簡介:
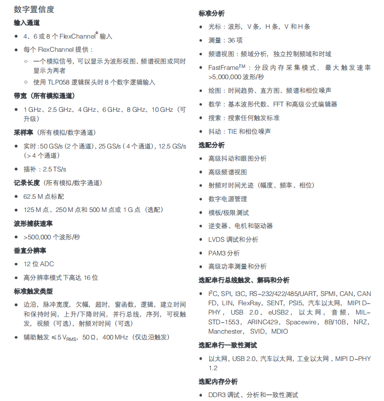
6 系列 MSO 擁有極具創新的手指開合- 滑動-縮放觸摸屏用戶界面,業內超大的高清顯示器,以及最 多 8 個 FlexChannel? 輸入,每條通道可以測量一個模擬信號 或 8 個數字信號,可以解決當前及未來棘手的挑戰。
6 系列 MSO 提供了 4 通道、6 通道和 8 通道型號及 15.6 英寸高清 (1,920 x 1,080) 顯示器,可以更好地查看復雜的系統。許多應用如嵌入式系統、三相電電子器件、汽車電子器件、電源設計和電源完整性,都要求觀察 4 個以上的模擬信號,檢驗和檢定器件性能,調試極具挑戰性的系統問題。?
產品特點:
???FlexChannel? 技術實現了較大的靈活性,拓展了系統查看能力
6 系列 MSO 重新界定了混合信號示波器 (MSO) 的標準。 FlexChannel 技術可以把每個通道輸入作為一條模擬通道、 8 個數字邏輯輸入(使用 TLP058 邏輯探頭)或同時作為模擬 視頻和頻譜視圖 每個域使用獨立采集控制。
異常靈活,配置 起來異常方便。 您只需增加或拔下 TLP058 邏輯探頭,就可以隨時改變配置, 直到獲得適當數量的數字通道。

??數字熒光技術及 FastAcq? 高速波形捕獲
如果想調試設計問題,首先必須知道存在問題。數字熒光技術 及 FastAcq 讓您更深入地了解器件的實際運行狀況。其快速 波形捕獲速率(>500,000 個波形/秒)提高了查看數字系統中 常見偶發問題的概率,如欠幅脈沖、毛刺、定時問題等。為進 一步增強查看偶發事件的能力,輝度等級指明了偶發瞬態信號 相對于正常信號特點發生的頻次。

??業界領先的垂直分辨率
6 系列 MSO 提供了杰出的性能,可以捕獲關心的信號,同時在您需要捕獲高幅度信號,而又要查看更小的信號細節時,最 大限度地降低了不想要的噪聲的影響。
6 系列 MSO 的核心是 12 位模數轉換器 (ADC),其提供的垂直分辨率是傳統 8 位 ADC 的 16 倍。 全新高分辨率模式根據選擇的采樣率來應用基于硬件的獨特 有限脈沖響應 (FIR) 濾波器。FIR 濾波器為該采樣率保持最大 帶寬,同時在超過選定采樣率的可用帶寬時,防止假信號,消 除示波器放大器和 ADC 中的噪聲。?
高分辨率模式一直提供最低 12 位垂直分辨率,在≤ 625 MS/s 采樣率和 200 MHz 帶寬下最高可達 16 位垂直分辨率。下表 顯示了高分辨率模式下每種采樣率的垂直分辨率位數。
? 操作便捷?
內置測量控制軟件 LabExpress?擁有直觀的用戶圖形界面,僅需點擊幾下鼠標就可以完成強大的測 試分析功能,同時可以支持多種探針臺矩陣開關等設備,輕松完成晶圓級數據的自動測試任務,更針 對半導體制造提供了完善的解決方案。

??全新的觸控交互方式?
示波器采用觸摸屏已有多年時間,但觸屏界面的設計體驗總是 被置后考慮。6 系列 MSO 的 15.6" 顯示器包括容性觸摸屏, 提供了業界第一個真正為觸控設計的示波器用戶界面。?
? ?6 系列 MSO 支持您在手機和平板電腦中使用的、希望在觸控設備中實現的各種觸控操作;
? ?左/右或上/下拖動波形,調節水平位置和垂直位置,或卷動縮放視圖 ;
? ?使用手勢,在水平方向或垂直方向改變標度或進行放大/縮小 ;
? ?將項目從屏幕邊緣移走,以將其刪除 ;
? ?從右滑出,會出現結果條;從上往下滑,會進入顯示屏左上角菜單 。
平滑的、快速響應的前面板控件可以使用熟悉的旋鈕和按鈕進 行調節,可以增加鼠標或鍵盤作為第三種交互方式。

產品性能參數:

